Fig. 3
From: The mechanism of Annexin A1 to modulate TRPV1 and nociception in dorsal root ganglion neurons

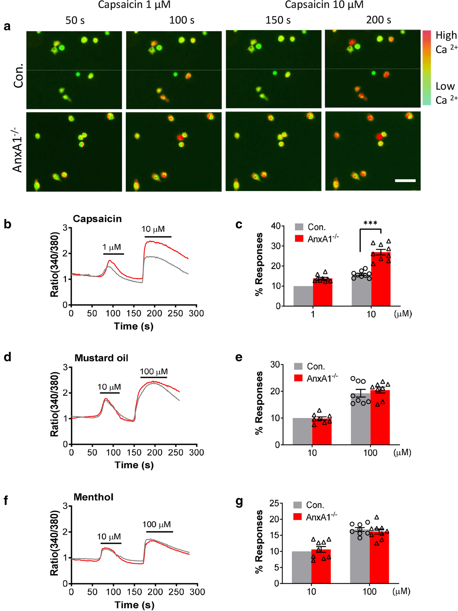
AnxA1 deletion potentiates capsaicin induced calcium responses in DRG neurons. a Representative images of the calcium-dependent fluorescence before and after application with capsaicin (1 µM and 10 µM) in cultured DRG neurons between control mice (upper panels) and AnxA1−/− mice (lower panels). Green color indicates basal intracellular Ca2+ concentration (i.e. before depolarization) in Fura-2 dye loaded DRG neurons. Warmer colors (yellow, orange and red) indicate that the cytoplasmic Ca2+ concentration is relatively higher. Scale bar, 100 μm. Representative traces showing the time course of changes in ratio (340/380) of calcium-dependent fluorescence during application of b and c capsaicin (1 µM and 10 µM), d and e mustard oil (10 µM and 100 µM), and f and g menthol (10 µM and 100 µM). Quantified data showing the percentage of calcium responses after application of c capsaicin (1 µM and 10 µM, AnxA1−/− versus control group, ***P < 0.001, Student’s t-test. n = 9 in control group, n = 9 in AnxA1−/− group), e mustard oil (10 µM and 100 µM, AnxA1−/− versus control group, P = 0.99, P = 0.64, Student’s t-test. n = 8 in control group, n = 8 in AnxA1−/− group), and g menthol (10 µM and 100 µM, AnxA1−/− versus control group, P = 0.78, P = 0.78, Student’s t-test. n = 8 in control group, n = 9 in AnxA1−/− group) in DRG neurons between AnxA1−/− mice and control littermates. Responses percentage in control group was normalized to 10%. All data are represented as mean ± SD