- Research
- Open access
- Published:
PATL2 mutations affect human oocyte maternal mRNA homeostasis and protein interactions in cell cycle regulation
Cell & Bioscience volume 14, Article number: 157 (2024)
Abstract
Background
Oocyte maturation defect (OMD) and early embryonic arrest result in female infertility. Previous studies have linked biallelic mutations in the PATL2 gene to OMD, yet the underlying mechanism remains largely unknown.
Results
This study uncovers three novel mutations (c.1201G > T, c.1284delA and c.1613 + 2_1613 + 3insGT) and three reported mutations (c.1204 C > T, c.1271T > C, c.223 − 14_223-2delCCCTCCTGTTCCA) in the PATL2 gene across five unrelated individuals exhibiting OMD, oocyte death, and early embryonic arrest. RNA sequencing revealed that PATL2 mutations decreased mRNA storage in human germinal vesicle (GV) oocytes and impeded mRNA decay during maturation and in early embryos. We demonstrate that PATL2 interacts with CPEB1 and TUT7 in human oocytes to maintain mRNA homeostasis. Additionally, we observed a reduction in CCNB1 and CCNE1 mRNA levels in PATL2-mutant GV oocytes, which may be linked to GV arrest. Employing both wild-type and mutated PATL2V401F/R402W variants, we characterized the protein interactome of PATL2, identifying disruptions of PATL2V401F/R402W variants predominantly affecting cell cycle-related proteins, including CDC23, APC1 and MAD2L1. PATL2’s interaction with and stabilization of CDC23 in oocytes may elucidate the mechanisms behind the mutation-induced MI arrest. PALT2 is required for the efficient mRNA translation and it maintains the protein level of CDC23, APC1 and MAD2L1 in mouse GV oocyte.
Conclusion
PATL2 plays a critical role in regulating mRNA accumulation and decay in human oocytes, potentially through interactions with CPEB1 and TUT7, respectively. Mutations in PATL2 lead to oocyte meiosis defects by affecting the mRNA accumulation, mRNA translation, and direct binding to and stabilizing proteins related to cell cycle regulation, such as CCNB1 and CDC23. This study expands the mutational spectrum of PATL2 and provides new insights into the molecular mechanisms underlying PATL2 mutation-associated oocyte maturation disorders.
Background
The widespread application of assisted reproductive technology (ART) provides a unique opportunity to examine oocyte quality and maturation, pivotal for successful fertilization and early embryonic development [1, 2]. In clinical practices, ART employs morphological assessments to categorize oocyte meiotic stages or maturity—GV (germinal vesicle), MI (metaphase I), and MII (metaphase II). The transition of an oocyte to the MII stage indicates maturity and readiness for fertilization. Both meiotic progression and cytoplasmic maturation are crucial, as defects in maternal mRNA accumulation or abnormal mRNA clearance leads to oocyte meiosis defect or early embryonic arrest [3,4,5].
The precise orchestration of meiotic progression is critically dependent on the stringent regulation of maternal mRNA accumulation and protein synthesis within maturing oocytes [6, 7]. Central to this regulation is the maturation promoting factor (MPF) [8], a complex consisting of the catalytic subunit CDK1 (also known as Cdc2) and its regulatory partners, the cyclin B isoforms (CCNB1, CCNB2, and CCNB3) [8, 9]. CDK1 remains inactive while oocytes are in the GV stage, awaiting cues for meiotic resumption. The accumulation of cyclin B mRNA and protein is necessary for re-entry into meiosis [10], and the precise balance of cyclin B protein synthesis and degradation is pivotal for advancing through meiotic stages. Cyclin B protein is degraded by the anaphase-promoting complex/cyclosome (APC/C) [11], a conserved E3 ubiquitin ligase playing a key role in the metaphase/anaphase transition during both mitotic and meiotic cycles across various species [12, 13]. The APC/C, composed of 19 subunits organized into scaffold [14], catalytic, tetratricopeptide repeat, and substrate recognition modules, is integral to oocyte meiosis. Critical subunits, such as CDC20 [15], CDH1 [16], and APC8 (also referred to as CDC23) [17, 18], are required for oocyte meiosis, highlight the complex’s essential role in ensuring proper meiotic progression.
Oocyte maturation defect (OMD) causes female infertility and ART failure, characterized by the interruption of the oocyte meiotic cycle at various stages: GV, MI, MII, or mixed arrest [19]. Several genes, including TUBB8 (MIM: 616768) [20], TRIP13 (MIM: 604507) [21], PATL2 (MIM: 614661) [22], TBPL2 (MIM: 608964) [23], CDC20 (MIM: 603618) [24], MOS (MIM: 620383) [25], CDC23 (MIM: 603462) [17], and PABPC1L (NM_001372179) [26], have been linked to OMD, with PATL2 mutations commonly found in patients experiencing GV or MI arrest [22, 27, 28]. Notably, PATL2 encodes an RNA-binding protein that was initially identified as a translational repressor in Xenopus oocytes [29, 30], and the overexpression of PATL2 ortholog (labeled P100) represses mRNA translation and blocks oocyte meiosis I progression [30]. PATL2 loss-of-function mutations in humans lead to GV and MI arrest [22], but PATL2 knockout mice exhibit mild OMD phenotypes, mainly exhibiting early embryo arrest phenotype [31, 32]. The Patl2-null mouse model revealed that PATL2 mainly functions as an adaptor protein to recruit EIF4E and CPEB1 to maintain the mRNA stability and maternal transcripts dosage in growing oocytes [31]. This complex interplay ensures proper mRNA translation post-GVBD, triggered by PATL2 phosphorylation and subsequent protein degradation [31]. The exact pathogenic mechanism by which PATL2 regulating human oocyte meiosis is yet unknown.
In this study, three novel pathogenic variants in PATL2 are identified in infertile women exhibiting recurrent OMD in first part, and we validate the pathogenic effects of mutations on PATL2 protein and its function. In the second part, we found the protein interactome alteration between PATL2 and PATL2 V401F/R402W mutants, and demonstrate that PATL2 directly binds to some key cell cycle-related proteins, such as CDC23, APC1 and MAD2L1. These PATL2 mutations result in decreased protein-protein interactions and compromised protein stabilization, particularly with CDC23. In the third part, we explore the role of PATL2 in mRNA regulation using RNA-seq of human oocytes and embryos with PATL2 mutations and investigate potential mechanism. Finally, we detect the function of PATL2 on mRNA translation. This study demonstrates that PATL2 mutations induce OMD through affecting mRNA and protein level of cell cycle-related proteins. Our findings establish the causal relationship between PATL2 and the phenotype of multi-phenotype in human, which may provide new understanding of PATL2 for female infertility.
Materials and methods
Clinical samples
We recruited infertile individuals diagnosed with OMD from the Sir Run Run Shaw Hospital. All blood samples, oocytes and early embryos were obtained for investigation after informed consent. Studies of human subjects were approved by the Ethics Committee of Sir Run Run Shaw Hospital (NO. 20220461).
Animals
Wild-type ICR female mice (3-weeks old) were purchased from the Zhejiang Academy of Medical Sciences (Hangzhou, China). These mice were maintained under specific pathogen-free (SPF) conditions. All animal experiments were performed in accordance with the guidelines of the Animal Committee of Zhejiang University.
Whole-exome sequencing and PATL2 variant screening
Blood samples from patients exhibiting OMD were subjected to DNA extraction and whole-exome sequencing. PATL2 variants and the known genes responsible for OMD and female infertility were filtered. Functional prediction was assessed using the SIFT and Polyphen programs.
Sanger sequencing
Specific primers flanking the variants in the PATL2 gene were used for amplification by PCR, followed by Sanger sequencing analysis using ABI 3100 DNA Analyzer in Tsingke Biotech Co., Ltd. (Hangzhou, China). The primes were listed in supplementary Table 1.
Molecular modeling and evolutionary conservation analysis
Evolutionary conservation analysis was performed using the online UniProt software. The three-dimensional structure of wild-type PATL2 (NP_001138584.1, UniprotKB ID: C9JE40) was predicted using the Alphafold2. Molecular graphics and analysis were performed using the Schrödinger software. Structural stability analysis was performed using the Imutant2.0 software to calculate the free energy of the protein (ΔΔ G) to predict the impact of protein mutations on structural stability.
Plasmids
The pCMV3-PATL2 (HG26025-UT) with full-length human PATL2 cDNA (NM_001145112.2) was obtained from Sino Biological Inc. (Beijing, China). After sequencing, pCMV3-PATL2 was used as a template for mutagenesis using the QuikChange II site-directed mutagenesis kit (200524, Agilent Technologies, Santa Clara, CA, USA). FLAG-labeled and HA-tagged PATL2 plasmids were generated using ClonExpress Ultra One Step Cloning Kit (C115-01, Vazyme, Nanjing, China) according to the manufacturer’s instructions. All plasmids were verified by Sanger sequencing prior to transfection. Flag-CDC23 plasmids was reported previously [17] and was gifted by Zhihua Zhang in professor Lei Wang group.
Cell culture and plasmid transfection
Human HEK293T cells were cultured in DMEM medium (Gibco, Waltham, MA, USA) supplemented with 10% fetal bovine serum (FBS, CellMax), 100 U/mL penicillin, and 100 µg/mL streptomycin at 37 °C in 5% CO2. When cells reached 50–70% confluence, the same amounts of plasmids of PATL2 variants were transfected using Polyethylenimine Linear (PEI) (40816ES02, Yeasen) according to the manufacturer’s instructions. Approximately 48 h after transfection, cells were fixed for immunofluorescence, or performed co-immunoprecipitation and western blotting.
Oocyte collection and culture
The 3–4 weeks old female mice were injected with 5 IU pregnant mare serum gonadotropin (PMSG, Ningbo San Sheng Biotech, Ningbo, China) and humanly killed 44 h later. GV oocytes were collected by puncturing the large ovarian follicles in M2 medium (Sigma, M5910). For microinjection, the GV oocytes were cultured in M2 medium with 2.5 µM milrinone (HY14252, MCE). The GV oocytes were matured in vitro to MII stage in M2 medium for 14 h.
In vitro mRNA transcription and microinjection
The cRNAs of HA-PATL2 variants were in vitro transcribed as previously described [33]. Briefly, HA-tagged PATL2 plasmids were liberalized using Kpn1 restriction enzymes. 5’-capped mRNAs were transcribed using mMESSAGE mMACHINE T7 Ultra Transcription Kits (AM1345, Invitrogen, Carlsbad, CA, USA). Synthesized PATL2 cRNAs with poly(A) were recovered with lithium chloride precipitation at -20 °C, cleared with 70% ethanol, and finally, dissolved in nuclease-free water. All microinjections were performed using a Narishige micromanipulator. Approximately 10 pL of cRNAs (∼300 ng/µL) were microinjected into the ooplasm of GV oocytes. GV oocytes were cultured in M2 medium with 2.5 µM milrinone (HY14252, MCE) for 24 h for cRNA translation, prior to being released into fresh M2 medium.
Immunofluorescence
Mouse oocytes were fixed in 3.7% paraformaldehyde diluted in PBS for 30 min at room temperature and then permeabilized with 0.2% TritonX-100 for 15 min. After incubation for 1 h in blocking buffer (1% BSA diluted in PBS with 0.1% TritonX-100), oocytes were stained with the indicated primary antibodies diluted in blocking buffer overnight at 4 °C. After three washes, samples were incubated with Alexa Fluor 568-conjugated goat anti-rabbit (A11036, Invitrogen), Alexa Fluor 488-conjugated donkey anti-mouse (A10037, Invitrogen) secondary antibodies, in combination with DAPI (236276, Roche, Basel, Switzerland), for 1 h at room temperature. After washing four times, the oocytes were mounted on slides with antifade medium and imaged using a laser-scanning confocal microscope (LSM800, Carl Zeiss, Jena, Germany). The primary antibodies used were as follows: rabbit polyclonal anti-PATL2 (bs-19898R, Bioss Antibodies, China), mouse monoclonal anti-FLAG (F1804, Sigma-Aldrich), rabbit anti-HA tag (3724, Cell Signaling Technology), and rabbit monoclonal anti-CDC23 (AF2716, Beyotime Biotechnology, China).
Detection of protein synthesis
To detect new protein synthesis, GV oocytes were cultured in M2 medium supplemented with 1% BSA (Sigma Aldrich), 2.5 μm milrinone and 100 µM HPG for 2 h. Then oocytes were fixed in 3.7% PFA. HPG was detected using a Click-iT HPG Alexa Fluor Protein Synthesis Assay Kit (Life Technologies) according to the manufacturer’s instructions.
Western blotting
Cells transiently expressing the indicated plasmids were lysed using 1x Laemmli sample buffer (1610747, Bio-Rad). Proteins were separated via SDS-PAGE and transferred onto a polyvinylidene difluoride (PVDF) membrane. After blocking in TBS containing 5% defat milk for 1 h at room temperature, membranes were incubated with primary antibodies overnight at 4 °C. After washing three times in TBS-Tween-20 (0.05%), membranes were incubated with goat anti-rabbit horseradish peroxidase-conjugated (1:5,000, 111-035-003, Jackson ImmunoResearch, West Grove, PA, USA) or goat anti-mouse (1:5,000, 115-035-003, Jackson ImmunoResearch) secondary antibodies for 1 h at room temperature. Signals were detected using enhanced chemiluminescence (Millipore, Burlington, MA, USA). The primary antibodies used were as follows: mouse monoclonal anti-FLAG (F1804, Sigma-Aldrich), rabbit anti-HA tag (3724, Cell Signaling Technology), rabbit polyclonal anti-APC1 (21748-1-AP, Proteintech), rabbit monoclonal anti-CDC23 (AF2716, Beyotime Biotechnology, China), mouse monoclonal anti-GAPDH (60004-1-Ig, Proteintech), rabbit anti-MAD2L1 (10337, Proteintech), and rabbit polyclonal TUT7 (25196, Proteintech).
Co-immunoprecipitation
Immunoprecipitation assays were performed as previously described [34]. Briefly, after transfection of the indicated plasmids for 36 h, cells were washed with cold PBS and then lysed using lysis buffer [freshly added proteinase inhibitor cocktail (Roche) and PMSF (Beyotime)] at 4 °C for 30 min. Subsequently, FLAG-M2 magnetic beads (M8823, Sigma-Aldrich) or EZ veiw anti-HA affinity gel (E6779, Sigma-Aldrich) were prepared and added to the cell extracts and incubated overnight at 4 °C. Beads were washed four to five times with lysis buffer, and the immune complexes were subjected to western blotting.
Minigene splicing assay
The wild-type and splicing mutant DNA fragments (1496 bp), which were generated by nested PCR, were inserted into pcDNA3.1(+) plasmid. The wild type and mutant plasmids were transfected into HeLa or 293T cells for 36 h, followed by mRNA extraction using Trizol Reagent (Invitrogen). The mRNAs were subjected to first strand reverse transcription (Vazyme), and then the cDNAs were used for PCR amplification (Vazyme). The amplified DNA fragments from wild type or splicing mutant group were performed Sanger Sequencing using ABI 3100 DNA Analyzer in Tsingke Biotech Co., Ltd. (Hangzhou, China).
Mass spectrometry of Co-IP eluents and data analysis
HA vector, HA-PATL2 and HA-PATL2V401F/W402F plasmids were transfected into 293T cells for 48 h. The co-IP was performed using Esay view HA affinity beads (E6779, Sigma) as described above. After three times washing with IP lysis buffer with 250 mM NaCl, the beads-immunoprecipitants were washed by ultrapure water for 3 times, followed by washing 5 times using the 50 mM TEAB (Sigma-Aldrich, T7408). Then, 35 µl 50 mM TEAB was added into samples, followed by the addition of 5 µL of 0.05 µg/µL trypsin (Promega, V5280). The samples were digested in 37 °C for 4 h with shaking at 400 rpm. The supernant was transferred into 200 ul EP tube by addition with 5 µL of 0.05 µg/µL trypsin and was subjected to further digestion for overnight in 37 °C as described previously [35]. Then, 1 µL formic acid was added. The digested peptides were loaded for MS analyses using a Thermo Fisher Orbitrap Eclipse Tribrid mass spectrometer as reported previously [36]. Proteome Discoverer Software (version 2.5, San Jose, CA) was used to process raw files for detecting features, searching databases and quantifying proteins/peptides.
The search of MS/MS spectra was conducted against the UniProt human database (downloaded on June 27th, 2022, containing 79,435 entries). Methionine oxidation and N-terminal protein acetylation were chosen as variable modifications, while the carbamidomethylation of cysteine residues was regarded as a fixed modification. Precursors and fragments had a mass tolerance of 10 ppm and 0.6 Da, respectively. Minimum and maximum peptide lengths were six and 144 amino acids, respectively. The missed cleavage allowed for every peptide was two. The filtering of proteins had a maximum false discovery rate (FDR) of 0.01. Proteins with |log2 FC| > log2 [10] was considered DEPs in [PATL2 vs. Vector] and [PATL2V401F/R402W vs. Vector] and proteins with |log2 FC| > log2(2/3) was considered DEPs in [PATL2V401F/R402W vs. PATL2]. A summary of proteomics data generated in this study is shown in Supplementary Table S4.
Single oocyte or embryo RNA sequencing (RNA-seq)
Human GV and MII oocytes were donated from unidentified control patients and patients with the MOSAsn95Lys homozygous variant. A single oocyte was lysed using 4 µL cell lysis buffer, and cDNA was obtained via reverse transcription using the SMART-seq2 method, as previously described [37]. In brief, first-strand cDNA synthesis and amplification were performed using SuperScript II (18064014, Thermo Fisher Scientific) and KAPA Hotstart Hifi ready mix (KK2601, Roche). Sequencing libraries were constructed using TruePrep DNA Library Prep Kit V2 for Illumina (TD503, Vazyme Biotech, Nanjing, China), followed by sequencing on an Illumina HiSeq 2500 with 150-bp long paired-end reads.
RNA-seq data analysis
RNA-seq data were processed using standard procedures as previously described. In brief, the raw transcriptome sequencing data were trimmed using Trim Galore (version 0.6.10) and Cutadapt (version 1.18) to remove primer sequences. The clean reads were then mapped to the human reference genome of GRCh38 using Hisat2 (v2.2.1). Symbol genes were calculated using featureCounts (v2.0.6). The expression levels of each gene were quantified using normalized TPM (Transcripts Per Kilobase per Million mapped reads) and were further normalized with the ERCC spike-in. The differential gene expression was analyzed with the R package DESeq2. Genes with |log2 FC| > 1 and adjusted P value (by the Benjamini–Hochberg method) < 0.05 were considered DEGs. GO and KEGG enrichment analysis of the DEGs were performed using the clusterprofiler package in R. The transcript clustering was described previously [5]. Transcripts with reliable sequence annotations and TPM of > 2 in control group were used for further analysis. Expression levels of each gene were added to one and then transformed by log2 in the following analysis with a 2-fold as a differential expression.
Image acquisition and quantification
For bright-field image acquisition of oocytes and embryos, a Nikon Ts2R microscope with a Hoffman system was used. Fluorescent images were captured using an LSM800 laser scanning confocal microscope (Carl Zeiss). ImageJ software was used for signal quantification.
Statistical analysis
Statistical analysis was conducted using the GraphPad Prism 7.0 software (GraphPad Software Inc., La Jolla, CA, USA). The data are expressed as mean ± standard error (SD). Differences between two groups were compared using the Student’s t-test. In the case of more than two groups, one-way ANOVA was used, followed by post hoc Tukey’s test for multiple comparisons. P < 0.05 was considered statistically significant.
Results
Clinical characteristics of the affected individuals
All patients presented with primary infertility of undetermined etiology, having undergone several unsuccessful in vitro fertilization-embryo transfer (IVF-ET) cycles. In family 1, the individual II-1 endured eight years of primary infertility and underwent three oocyte retrieval attempts. Unfortunately, all 65 oocytes retrieved were unsuitable for IVF or ICSI due to immaturity (GV or MI stages) or morphological abnormalities (Fig. 2A), as detailed in Table 1. Notably, during the third retrieval, in vitro maturation (IVM) was performed for nine MI-stage oocytes, resulting in four oocytes exhibiting two-cell-like morphology, suggestive of large polar bodies (Fig. 2A).
In family 2, proband II-1, after five years of diagnosed primary infertility, underwent two ICSI attempts. From 31 retrieved oocytes, only 14 were mature (MII stage), while four remained immature and the rest were abnormal. This cycle resulted in three 3PN zygotes, which consistently arrested at the 2- to 5-cell stage, as shown in Table 1; Fig. 2A.
In family 3, patient II-1 underwent a single IVF cycle, yielding two 2PN zygotes and one 0PN zygote; however, all embryos arrested at 2- to 4-cell stage. Subsequent attempts yielded only three immature or abnormal oocytes (Table 1).
Family 4’s patient II-1 displayed a higher proportion of mature oocytes (27 MII out of 39 retrieved), yet the remaining oocytes were arrested at either the GV or MI stage. Of the nine zygotes obtained, all embryos ceased development at the 2- to 5-cell stage (Table 1; Fig. 2A).
Lastly, in family 5, patient II-1 from a consanguineous background underwent two IVF/ICSI cycles, retrieving 26 oocytes. Of these, 9 were arrested at the GV stage, 2 at the MI stage, with the remainder exhibiting morphological abnormalities or degeneration (Fig. 2A). Detailed clinical characteristics of the retrieved oocytes are summarized in Table 1.
Identification of novel PATL2 variants in oocyte maturation defect patients
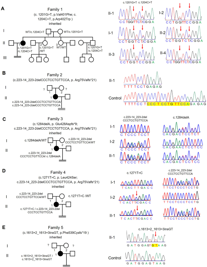
Whole-exome sequencing (WES) was employed to identify pathogenic variants in patients exhibiting oocyte maturation defects (OMD). Through this analysis, we identified three novel missense mutations, one novel frameshift mutation, one novel splicing mutation, and one previously reported splicing mutation in the PATL2 gene. In family 1, the affected individual carried biallelic missense mutations: c.1201G > T (p.V401F) and c.1204 C > T (p.R402W), inherited from their father and mother, respectively, as depicted in Fig. 1A. Her two sisters, carrying either heterozygous or wild-type variants of PATL2, exhibited normal fertility. In family 2, the patient harbored a previously reported homozygous splicing mutation c.223 − 14_223-2delCCCTCCTGTTCCA (p.R75Vfs*21), with no available parental inheritance data (Fig. 1B). Family 3’s patient possessed compound heterozygous frameshift mutations: c.1284delA (p.E428Dfs*9) and c.223 − 14_223-2delCCCTCCTGTTCCA (p.R75Vfs*21), inherited from her mother and father, respectively (Fig. 1C). Similarly, the patient in family 4 exhibited compound heterozygous mutations c.1271T > C (p.L424S) and c.223 − 14_223-2del (p.R75Vfs*21), following the parental inheritance pattern (Fig. 1D). The individual from family 5 carried a homozygous splicing mutation c.1613 + 2_1613 + 3insGT with unknown inheritance data (Fig. 1E), verified to induce a frameshift (p.Phe539Cysfs*19) using mini gene assay (Figure S1A-E).
Identification of PATL2 gene mutations in five unrelated infertile individuals. (A-E) Pedigrees of the 5 families affected by female infertility with Sanger sequencing confirmation below. Squares denote male family members, circles denote female members, solid circles denote affected individuals, and equals signs represent infertility. Red arrows highlight the mutation sites
The pathogenic effects of three novel variants (the missense mutation p.V401F, the frameshift mutation p.E428Dfs*9, and the splicing mutation p.F539Cfs*19) and two newly identified variants (p.R402W and p.L424S) in a recently reported study [38] were not validated. The novel variants are absent from public databases (Table 2), indicating exceedingly low frequency. They are situated within the highly conserved PAT1 domain of PATL2, spanning species from Xenopus laevis to Homo sapiens (Fig. 2B). The frequency of the reported mutation p.R75Vfs*21 was recorded at approximately 7.2 × 10− 6 mutation frequency in the gnomAD exome database (Table 2). Three-dimensional structural analysis of PATL2 suggested that the missense mutations (V401F, p.R402W, and p.L424S) potentially disrupt hydrogen bonding, thereby destabilizing the protein (Fig. 2C). Pathogenic predictions using tools like SIFT and PolyPhen classify these variants as possibly or probably damaging (Table 2). Collectively, these findings underscore the pivotal role of PATL2 mutations as a genetic basis for human OMD.
Effects of PATL2 gene mutations on oocyte and embryo development and protein structure in female infertile patients (A) Bright field images showing the developmental stages of oocytes and early embryos from control individuals and patients from Families 1, 4, and 5 with PATL2 mutations. Images include germinal vesicle (GV) oocytes, metaphase I (MI), and metaphase II (MII) oocytes, as well as various stages of embryos, such as the 8-cell stage and blastocyst formation in control, and 2-cell, 4-cell, and 5-cell stages in patients. Scale bars = 20 μm. (B) Schematic representation of the PATL2 protein and the distribution of PATL2 variants (the corresponding amino acid sequences) in PATL2 protein. The conservation of these mutation sites across different species (human, primates, mouse, pig, and Xenopus) with mutated residue marked in yellow. (C) PATL2 missense variants encoding amino acid disrupted the ion pairs formed by wild-type PATL2 protein. The models compare the wild-type and mutant amino acid residues (Val401, Arg402, and Leu424) within the protein structure, illustrating how the mutations (Val401Phe, Arg402Trp, and Leu424Ser) alter the local conformation of the PATL2 protein
Pathogenic effects of PATL2 variants in protein property
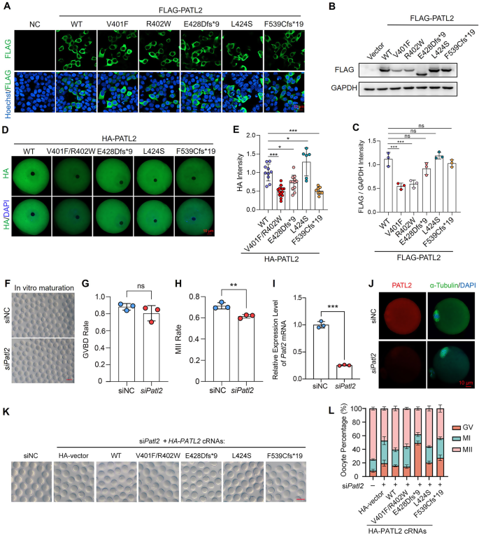
Next, we used HEK293T cells to determine the functional properties of these PATL2 variants compared to wild-type PATL2. We observed that the three PATL2 variants had the similar subcellular localization with wild-type PATL2 in the cytoplasm by immunofluorescence (Fig. 3A). However, these mutations led to decreased PATL2 protein levels, especially those of the p.V401F, p.R402W, and p.E428Dfs*9 variants (Fig. 3B-C). We also microinjected cRNAs of HA-PATL2 or different variants into mouse GV oocytes, the localization was not changed but the protein of PATL2 variants were significantly decreased (Fig. 3D-E).
Effects of PATL2 gene mutations on protein expression and localization in cells and oocytes. (A) Representative immunofluorescence images showing the expression and localization of FLAG-tagged PATL2 protein (green) in 293T cells. The cells were transfected with vectors expressing wild-type (WT) or mutant PATL2 (V401F, R402W, E428Dfs*9, L424S, and F539Cfs*19). DAPI (blue) was stained for visualization of DNA. Scale bar = 10 μm. (B) Western blot showing the expression levels of FLAG-tagged PATL2 in 293T cells transfected with vectors expressing WT or mutant PATL2 proteins. The blot was probed with anti-FLAG and anti-GAPDH antibodies, with GAPDH serving as a loading control. (C) Bar graph quantifying the intensity of FLAG-tagged PATL2 protein relative to GAPDH from the western blot analysis in (B)). Data are expressed as mean ± SD. Two-tailed Student’s t-test; ***P < 0.001, *P < 0.05, ns: not significant. (D) Representative immunofluorescence images showing the expression and localization of HA-tagged PATL2 protein in oocytes from mice. Fully-grown oocytes (GV stage) were microinjected with cRNAs encoding WT or mutant PATL2 (V401F/R402W, E428Dfs*9, L424S, F539Cfs*19). HA (green) and DAPI (blue) staining indicate the localization of PATL2 and the nuclei, respectively. Scale bar = 10 μm. (E) Bar graph quantifying the intensity of HA-tagged PATL2 protein in oocytes from (D). Data are expressed as mean ± SD. Two-tailed Student’s t-test; ***P < 0.001, *P < 0.05. (F) The bright-field images showing the oocyte stages after 16 h of in vitro maturation in siNC or siPatl2 group. Scale bar = 100 μm. (G-H) The bar graphs showing the GVBD rate (G) and MII rate (H) after siNC or siPatl2 microinjection in GV oocytes. Three independent experiments were performed. Data are expressed as mean ± SD. Two-tailed Student’s t-test; **P < 0.01; ns, no significance. (I) RT-qPCR showing the Patl2 mRNA level in MII oocytes with siNC or siPatl2 siRNA microinjection. Data are expressed as mean ± SD. Statistical significance was determined using unpaired t-test; ***P < 0.001. (J) Immunofluorescence images showing the subcellular localization of PATL2 (red) and FITC-α-Tubulin (green) in MII oocytes undergoing knockdown of Patl2 from GV stage. DAPI was used to stain chromosome (blue). Scale bar = 10 μm. (K) The bright-field images showing the oocytes after microinjection of negative control or mouse Patl2 siRNAs combined with or without wild-type human HA-PATL2 or HA-PATL2 variants cRNAs and culture in medium with 2.5 µM milrinone for 12 h, followed by release to maturation (n > 120 oocytes each group). Scale bar = 100 μm. (L) The bar graphs showing the percentage of GV, MI and MII in K. Data are expressed as mean ± SD
Next, we examined the functional impact of PATL2 mutations on oocyte meiosis. We firstly microinjected siRNAs targeting negative control (siNC) or mouse Patl2 (siPatl2) using mouse fully-grown GV oocytes. In siPatl2 group, the GV breakdown was unaffected; however, the percentage of MII oocytes was slightly decreased compared to the siNC group (Fig. 3F-H). RT-PCR and immunofluorescence analysis confirmed efficient depletion of Patl2 following siRNA treatment (Fig. 3I-J). We then microinjected the HA-PATL2 cRNAs and various mutant cRNAs to assess their ability to rescue oocyte maturation. As expected, wild-type HA-PATL2 successfully rescued the MII rate, whereas the mutant variants exhibited reduced rescuing effects (Fig. 3K-L). Notably, two frameshift variants, HA-PATL2E428Dfs*9 and HA-PATL2F539Cfs*19, completely failed to rescue oocyte maturation compared to siPatl2 group (Fig. 3K-L). These findings indicate that PATL2 mutations primarily result in protein instability and a consequent functional loss in varying degrees.
Impact of PATL2 variants on the protein interactome and cell cycle regulation
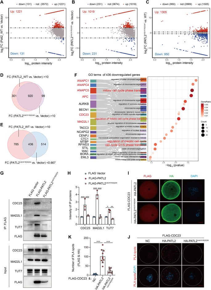
Since the typical OMD observed in the patient from family 1 harboring two PATL2 variants, we constructed an HA-tagged PATL2V401F/R402W plasmid to assess differences in protein interactions compared to the wild-type PATL2. Using co-immunoprecipitation followed by mass spectrometry (MS/MS), we identified 1221 proteins that exhibited a ten-fold greater interaction intensity with the wild-type PATL2 relative to the vector control (Fig. 4A). This analysis revealed a total of 1019 PATL2V401F/R402W-binding proteins with at least a ten-fold increased interaction intensity relative to the HA vector group (Fig. 4B). Further comparison between the HA-PATL2V401F/R402W mutant and the HA-tagged wild-type PATL2 identified 1305 up-regulated and 950 down-regulated binding proteins (Fig. 4C). Approximately 920 proteins had protein interactions between wild-type or PATL2V401F/R402W mutant (Fig. 4D). Notably, 436 proteins demonstrated decreased interaction intensity in the PATL2V401F/R402W mutant compared to the wild-type PATL2 with at least a 30% reduction in binding intensity (Fig. 4E). These 436 proteins were subjected to gene ontology (GO) analysis, the PATL2V401F/R402W mutation-affected proteins are primarily involved in critical biological processes, such as the cell cycle, regulation of sister chromatid segregation, and regulation of meiotic cell cycle, exemplified by CDC23, MAD2L1, and APC1 (Fig. 4F).
The altered protein interactome caused by PATL2 mutations associated with oocyte meiotic maturation (A-C) Scatter plots illustrating differential protein interactions in cells expressing FLAG-tagged wild type (WT) PATL2 relative to vector control (Vec) in (A), PATL2V401F/R402W mutant (Mut) relative to Vec (B), and PATL2V401F/R402W mutant relative to WT PATL2 (C). The upregulated (red) and downregulated (green) interacting protein numbers were indicated. Ten-fold was set as a threshold in (A) and (B), and three-fold was used as a threshold in (C). (D) The Venn diagram illustrating the number of shared and unique interacting proteins in WT vs. Vec and Mut vs. Vec comparisons exhibiting a fold change greater than 10 in wild-type versus vector (A) and mutant (B) conditions. (E) Venn diagram showing the overlap of proteins interacting with WT PATL2 but reduced binding intensity in mutant PATL2. (F) Bubble chart displaying biological process terms for downregulated proteins in PATL2 mutant conditions. (G) Representative Western blot images showing the interaction between FLAG-PATL2 (both WT and mutant) and CDC23, MAD2L1 and TUT7. (H) Quantitative analysis of coimmunoprecipitation intensity for CDC23, MAD2L1 and TUT7, compared across FLAG vector, FLAG-PATL2, and mutant conditions, illustrating altered affinity in mutant samples. (I) Representative immunofluorescence images showing the subcellular localization of FLAG-CDC23 (red) co-expressed with HA-PATL2 or PATL2V401F/R402W (green) mutant in GV oocytes. DAPI (blue) indicates the chromosome. Scale bar = 10 μm. (J-K) Immunofluorescence images and quantitative analysis of proximity ligation assay (PLA) signals in GV oocytes co-expressing FLAG-CDC23 with either HA-tagged wild-type PATL2 or mutant PATL2V401F/R402W mutant, indicating decreased interaction between HA-PATL2 V401F/R402W mutant and FLAG-CDC23 in oocytes. Scale bar = 10 μm
Co-immunoprecipitation experiments demonstrated that ectopic PATL2 interacts robustly with endogenous proteins such as CDC23 and MAD2L1 in 293T cells (Fig. 4G-H). However, the binding level of the PATL2V401F/R402W mutant with these proteins was significantly reduced (Fig. 4G-H). We further verified the interaction in oocyte through microinjecting cRNAs mix of FLAG-CDC23 and HA-PATL2 or HA-PALT2V401F/R402W mutant (Fig. 4I). FLAG-CDC23 and HA-PATL2 (both WT and PALT2V401F/R402W mutant) displayed uniform distribution in both nucleus and cytoplasm (Fig. 4I). Consistently, proximity ligation assays (PLA) showed that significant PLA spots were observed in wild-type HA-PATL2 and FLAG-CDC23, however, the PLA spots number was significantly decreased between HA-PATL2V401F/R402W and FLAG-CDC23 (Fig. 4J-K). These results indicate that PATL2 V401F/R402W variant affects the protein interaction with cell cycle related proteins.
PATL2 binds with CDC23 and stabilizes the CDC23 protein level in cells and mouse oocytes
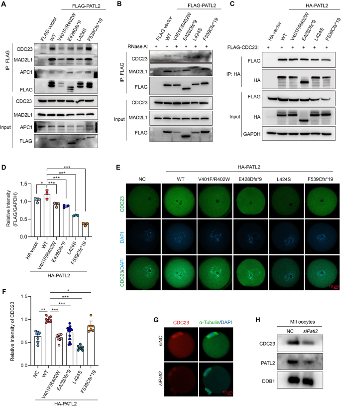
Using co-immunoprecipitation, we found that ectopic FLAG-PATL2 could interact with endogenous CDC23, MAD2L1 and APC1, whereas it was decreased in PATL2 mutant groups in different extent (Fig. 5A). The interaction between PATL2 and CDC23 or MAD2L1 were not affected with RNase A treatment in co-immunoprecipitation assay (Fig. 5B), indicating their interactions independent of RNAs. Since CDC23 is a key protein for oocyte cell cycle progression and the biallelic mutations in CDC23 cause human OMD and female infertility [17], we determined whether CDC23 is a downstream effector of PATL2 in cell cycle regulation. Ectopic HA-PATL2 and FLAG-CDC23 in 293T cells interacted with each other, and the binding intensity displayed slightly alteration in mutant groups (Fig. 5C). Notably, wild-type PATL2 overexpression increased the protein level of ectopic FLAG-CDC23 protein level, whereas this effect was mild in PATL2-mutant groups (Fig. 5C-D).
PATL2 interacts with CDC23 and stabilizes its protein level. (A-B) Western blot analysis showing the co-immunoprecipitation (coIP) results of CDC23, MAD2L1, and APC1 using an anti-FLAG antibody in cells expressing FLAG-tagged wild-type (WT) or various mutant forms of PATL2 without RNase A (A) or with 50 ng/ul RNase A treatment (B). (C) Western blot results following CoIP assay showing the interaction of PATL2 and CDC23 in cells expressing HA-tagged PATL2 variants with FLAG-CDC23. (D) Quantification of FLAG-CDC23 intensities normalized to GAPDH in input in (B). Statistical relevance is indicated using one-way ANOVA; *P < 0.05; ***P < 0.001. (E) Immunofluorescence staining of CDC23 (green) in GV oocytes (n > 30) overexpressing HA-tagged WT and mutant PATL2. DAPI was used to stain nuclei (blue). Scale bar = 10 μm. (F) Quantification of fluorescence intensity of CDC23 from (D). Data are expressed as mean ± SD. Statistical significance was determined using a one-way ANOVA; *P < 0.05, **P < 0.01, ***P < 0.001. (G) Immunofluorescence images showing the subcellular localization of and CDC23 (red) and FITC-α-Tubulin (green) in MII oocytes undergoing knockdown of Patl2 from GV stage. DAPI was used to stain chromosome (blue). Scale bar = 10 μm. (H) Western blot analysis of PATL2 and CDC23 on MII oocytes with or without Patl2 knockdown. DDB1 is used as a loading control
Next, we tested whether PATL2 stabilizes CDC23 protein level through protein interaction. We performed CHX chasing assay, and found that PATL2 could stabilize the protein degradation of CDC23, whereas the effect of PATL2 mutants on CDC23 degradation is significantly impaired (Figure S2A-B). Next, we microinjected cRNAs of HA-PATL2 and five variants into mouse GV oocytes and determined the endogenous CDC23 level. We found that PATL2 overexpression in GV oocytes increased the endogenous CDC23 protein level, whereas CDC23 levels were significantly decreased in PATL2 mutant groups (Fig. 5E-F). We also examined the localization and expression of CDC23 in Patl2-knockdown (siPatl2) oocytes. Patl2 knockdown did not change the localization of CDC23 in cytoplasm and at the spindle (Fig. 5G). However, the fluorescent signal of CDC23 was remarkably reduced (Fig. 5G), and immunoblotting confirmed that the protein level of CDC23 was significantly decreased in oocytes with siPatl2 microinjection (Fig. 5H). Taken together the results of PLA in oocytes, these results indicated that PATL2 binds with and stabilizes the CDC23 protein level in oocytes.
PATL2 maintains the protein levels of APC1 and MAD2L1 in mouse oocytes
We also examined the protein levels of other two interacting proteins (APC1 and MAD2L1) of CDC23. As expected, the protein levels of APC1 and MAD2L1 were significantly reduced in fully-grown GV oocytes following Patl2 knockdown (Figure S2C). Immunofluorescence analysis further confirmed that Patl2 knockdown led to a decrease in protein intensity of both MAD2L1 and APC1 (Figure S2D-G). These results indicate that PATL2 is crucial for the maintenance of APC1 and MAD2L1 protein levels in oocytes.
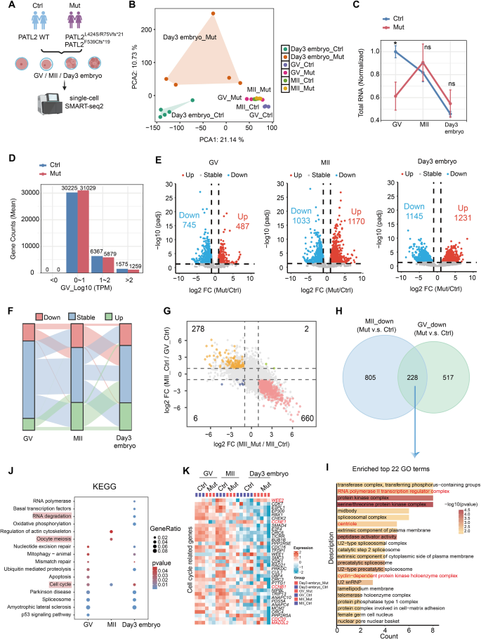
Human PATL2 governs maternal mRNA homeostasis during human oocyte maturation
Previous study has reported that Patl2 loss affects RNA homeostasis in mouse oocyte [31]. Our co-IP and MS/MS results showed that PATL2 interacts with TUT7 and TUT4 (Fig. 4G and Table S4), two terminal uridylyltransferases with redundancy in regulation of RNA degradation. To determine whether PATL2 also regulates mRNA homeostasis in human oocytes, we performed low-input RNA-seq using GV, MII oocytes and day 3 early embryos from unidentified control patients (referred as WT group in Fig. 6). These samples include one GV, one MII, and five arrested embryos from the patient in family 3 with PATL2L424S/R75Vfs*21, and two GV and two MII oocytes with large polar body from the patient from family 5 with PATL2F539Cfs*19 (Fig. 6A and Figure S3A). Using PCA analysis, the transcriptome of PATL2 mutant GV oocytes or day 3 early embryos were significantly different from those of control (Ctrl) patients (Fig. 6B), whereas the distribution of MII oocytes between control and PATL2-mutant groups were comparable (Fig. 6B). The mutation of PATL2 hardly affects the PATL2’s mRNA level in GV oocytes but it was upregulated in MII and early embryos at day 3 (Figure S3B). After calibration with ERCC spike-in, we firstly compared the total mRNA level using TPM (Transcripts Per Kilobase per Million mapped reads) between control and PATL2 mutant samples. In control group, the total mRNA levels were gradually decreased from GV oocytes, MII oocytes to day 3 early embryos (Fig. 6C). In contrast, the mRNA level was significantly decreased in PATL2-mutant oocytes at GV stage (Fig. 6C). However, the total mRNA levels of MII oocytes or day 3 early embryos were comparable between control and PATL2 mutant groups (Fig. 6C). We analyzed the expression distribution of detected transcripts, and found that the gene counts with TPM over 10 in PATL2-mutant GV oocytes is much less than those in control group (Fig. 6D), which indicate that the less mRNA dosage in PATL2-mutant GV oocytes is due to the low mRNA expression of highly-expressed genes. In contrast, in MII stage or day 3 embryos, the high-expression genes (TPM > 10) number in PATL2-mutant group were higher than control group (Figure S3C).
Transcriptomic profiling of oocytes and early-stage embryos harboring PATL2 mutations. (A) Experimental design diagram depicting the groups studied: control (Ctrl) and PATL2 mutant (Mut), including the specific mutations PATL2L424S/R75Vfs*21 and PATL2F253Cfs*19. Samples were collected for RNA-seq including germinal vesicle (GV) oocytes, metaphase II (MII) oocytes, and day 3 embryos. (B) Principal component analysis (PCA) illustrating transcriptomic segregation between control and PATL2-mutant samples, labeled by developmental stage. (C) Graphical representation of normalized total RNA reads using TPM across developmental stages between control and PATL2-mutant samples. Two-tailed Student’s t-test; *P < 0.05, ns: no significance. (D) Bar graph showing the mean transcript counts based on the gene expression level. (E) Volcano plots detailing differential expression genes across the GV, MII, and day 3 embryo stages between control and PATL2-mutant samples. The upregulated (red) and downregulated (blue) gene numbers were indicated. (F) Sankey diagram representing changes in expression status across the GV, MII, and day 3 embryo stages between control and PATL2-mutant samples, highlighting the continuity and shift between expression categories. (G) Quadrant diagram delineating the shared gene counts between MII/GV stages and PATL2 mutants relative to controls using log2 fold change in TPM values over 1. (H) Venn diagram showing the distribution and overlap of downregulated transcripts between MII and GV stages under PATL2 mutant conditions, as compared to controls. (I) Bar chart showing enriched Gene Ontology (GO) terms of the downregulated genes both in GV and MII oocytes with PATL2 mutation. (J) KEGG pathways enrichment of down-regulated genes at various developmental stages. (K) Heatmaps showing expression patterns of cell cycle related genes across the GV, MII, and day 3 embryo stages between control and PATL2-mutant samples, colored by relative expression levels from low (blue) to high (red)
Detailed comparative analysis supported an abnormal transcriptome in PATL2-mutant GV oocytes, with significant differences (745 transcripts with reduced abundance, 487 with increased abundance) using a threshold with |log2fold-change| > 1 and padj < 0.05 (Fig. 6E-F). These differences became more pronounced in the MII oocytes (1033 transcripts with reduced abundance, 1170 with increased abundance) and day 3 embryos (1145 transcripts with reduced abundance, 1231 with increased abundance) (Fig. 6E-F). In addition, a quadrant diagram revealed that among 1170 transcripts significantly upregulated in PATL2-mutant MII oocytes, 660 genes should be dramatically degraded across oocyte maturation (Fig. 6G), indicating an obvious delay in mRNA clearance during GV-MII transition with PATL2 mutations (Fig. 6G). We also analyzed the percentage of zygotic genome activation (ZGA) and M-decay genes in down-regulated genes in day 3 embryos. We found 41% (457 in 1145 genes) downregulated genes in PATL2-mutant day 3 embryos were ZGA genes, and 27% (336 in 1231 genes) upregulated genes were M-decay genes (Figure S3D). These results suggested that PATL2 is critical for regulating the mRNA dosage in human immature oocytes and the mRNA degradation in MII oocytes and early embryos.
We also analyzed the conserved down-regulated genes (228 genes) both in GV and MII oocytes (Fig. 6H), which may partially explain the GV arrest. The gene ontology (GO) analysis found that the transcripts relative to RNA polymerase II transcription regulator complex, protein kinase complex and cyclin-dependent protein kinase holoenzyme complex were affected (Fig. 6I). Analysis of functional enrichment data of down-regulated genes with PATL2 mutations at each stage showed that a variety of fundamental biological processes are involved: RNA splicing, mRNA processing and mitochondrial translation at the GV stage (Figure S3E); mRNA processing, chromosome segregation, actin cytoskeleton and spindle organization at the MII stage (Figure S3F); ncRNA processing and ribosome biogenesis in day 3 embryos (Figure S3G). Notably, pathways associated with cell cycle were significantly enriched in down-regulated genes of PATL2-mutant group at the GV, MII stage and day 3 embryos (Fig. 6J-K), and RNA polymerase and RNA degradation was only enriched in day 3 embryos (Fig. 6J). We analyzed the expression level of PATL2-binding proteins relative to oocyte meiosis using the TPM in RNA-seq. All the gene expression (CDC23, ANAPC1, ANAPC2, ANAPC5 and MAD2L1) were comparable between two group at each stage (Figure S3H). However, we noted that the mRNA levels of CCNB1 and CCNE1 were significantly decreased in GV oocytes (Fig. 6K and Figure S3I), and CDC20 was decreased in MII oocytes with PATL2 mutation (Fig. 6K and Figure S3I). WEE2, a maternal gene with mRNA degradation from MII to day 3 embryo, was upregulated in PATL2-mutatnt embryos at day 3 (Fig. 6K and Figure S3I). In summary, these results suggested that PATL2 mutations affected cell cycle-related genes expression and degradation required for human oocyte maturation and early embryonic development.
PATL2 mutation impeded mRNA decay in human oocytes and embryos
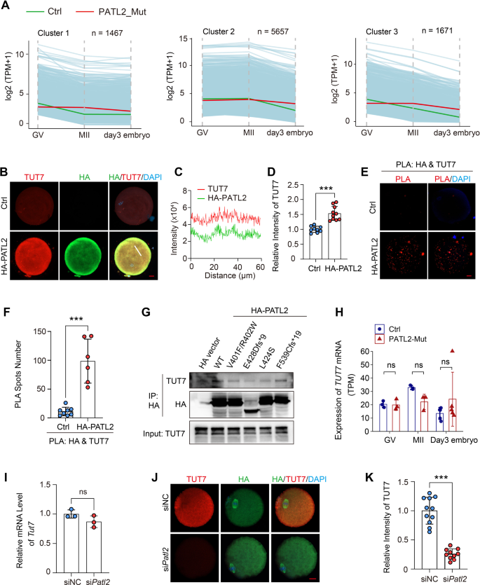
To investigate the impact of PATL2 mutations on maternal mRNA degradation in human oocytes and embryos, we analyzed the mRNA dynamics in GV oocytes, MII oocytes, and day 3 embryos using our RNA-seq data. Maternal mRNAs with reliable sequence annotations and a TPM > 2 in the control group at any stage (a total of 38,167 genes) were selected for analysis. Genes were classified into nine categories based on changes in their mRNA levels, defined as a significant 2-fold or greater downregulation or upregulation between stages. Three clusters of degraded maternal mRNAs were identified: Cluster I (1,467 genes), which degraded from GV to MII and remained stable post-fertilization; Cluster II (5,657 genes), which remained stable from GV to MII but degraded in day 3 embryos; and Cluster III (1,671 genes), which exhibited continuous degradation from GV to day 3 embryos (Fig. 7A). In oocytes and embryos with PATL2 mutations, mRNA decay was impaired across all three clusters, suggesting a defect in maternal mRNA degradation.
PATL2 binds with TUT7 in oocytes and promotes maternal mRNA decay. (A) Degradation patterns of human maternal transcripts at the GV, MII oocytes and day 3 embryos. The green line and red line represent the median expression levels of the cluster in control and PATL2-mutant group, respectively. (B) Representative immunofluorescence images showing the colocalization of ectopic HA-PATL2 (green) and TUT7 (red) in human MII oocytes. The human MII oocytes with or without microinjection with HA-PATL2 cRNAs were stained with anti-HA and anti-TUT7 antibody co-stained with DAPI. Scale bar = 20 μm. (C) Fluorescence intensity of HA-PATL2 and TUT7 of the white line in (B) was measured. (D) The graph showing the intensity of TUT7 in (B). (E) In situ proximity ligation assays (PLA) showing the interaction between HA-PATL2 and TUT7 in human oocytes with or without microinjection of HA-PATL2 cRNAs. Scale bar = 20 μm. (F) The graph showing the PLA spots numbers quantified by Image J software. (G) The western blot results showing the coimmunoprecipitation of ectopic expression of HA-PATL2 and PATL2 variants in 293T cells. The anti-HA and anti-TUT7 were immunoblotted. (H) Bar graph showing expression levels of TUT7 in RNA-seq of PATL2-mutant and control GV, MII, and Day 3 embryos. (I) RT-qPCR results showing the Tut7 mRNA level in MII oocytes with siNC and siPatl2 knockdown (n = 3 biological replicates). (J) Representative images showing TUT7 (red) in MII oocytes microinjected with siNC and siPatl2 at GV oocyte. The spindles were stained with FITC-α-Tubulin (green) and chromosomes were stained with DAPI (DAPI). Scale bar = 20 μm. (K) Quantifications of TUT7 intensity in (I). An average fluorescence intensity is measured by single oocyte and is plotted as a single dot. Data in (D), (F), (H), (I) and (K) are expressed as mean ± SD. Two-tailed Student’s t-test; ***P < 0.001; ns, no significance
The remaining clusters included: Cluster IV (2,105 genes), stable across all stages; Cluster V (231 genes), which elevated from GV to MII and remained stable from MII to day 3 embryos; Cluster VI (2,656 genes), stable from GV to MII but elevated from MII to day 3 embryos; Cluster VII (244 genes), consistently elevated from GV to the embryonic stage; Cluster VIII (1,540 genes), which degraded from GV to MII and elevated post-fertilization; and Cluster IX (892 genes), which elevated from GV to MII but degraded after fertilization (Figure S4A). Notably, the mRNAs transcribed during zygotic genome activation (ZGA), identified in Cluster VI, were impaired in day 3 embryos with maternal PATL2 mutations. These results demonstrate that PATL2 mutations disrupt both mRNA decay and ZGA (Fig. 8).
PATL2 interacts with CPEB1 and TUT7 in human oocytes and embryos
Given the evidence that PATL2’s interaction with CPEB1 to modulate RNA homeostasis in mouse oocytes [31] and interaction with TUT7 in Fig. 4G, we extended these findings to human oocytes and embryos. We investigated the roles of PATL2 in mRNA accumulation and decay by examining its interactions with CPEB1 and TUT7, respectively. Through extraction of the TPM of CPEB1 mRNAs in our RNA-seq data (Table S5), we found CPEB1 mRNAs are comparable between control and PATL2-mutatnt oocytes, but was upregulated in day 3 embryos (Figure S4B), indicating degradation defect. Following microinjection of HA-tagged PATL2 into human oocytes or 3PN zygotes, we observed colocalization of HA with both CPEB1 (Figure S4C). Proximity ligation assays (PLA) using antibodies against HA and CPEB1 revealed a higher number of PLA signals in the HA-PATL2 group compared to controls (Figure S4D-E). Similar to human oocytes, the mRNA level of Cpeb1 in mouse MII oocytes with Patl2 knockdown was unaffected (Figure S4F). These suggest a conserved role of PATL2 and CPEB1 in maintaining mRNA accumulation across mouse and human oocytes.
Similarly, colocalization of HA-PATL2 and endogenous TUT7 was observed in human oocytes (Fig. 7B-C). Notably, HA-PATL2 overexpression induced a protein increase of TUT7 (Fig. 7D). The enhanced PLA signals were noted between HA-PATL2 and TUT7 in oocytes relative untreated control oocytes (Fig. 7E-F). Using coimmunoprecipitation, the wild-type PATL2 binds with TUT7, and the binding intensities between PATL2 mutants (except to PATL2F539Cfs*19) and endogenous TUT7 were decreased (Fig. 7G). We then evaluated the effects of PATL2 depletion on the protein level of TUT7. In human PATL2-mutant oocytes or early embryos, the mRNA levels of TUT7 were comparable with control group (Fig. 7H). Similar with human PATL2 mutation, Patl2 knockdown using siRNAs did not induce the downregulation of Tut7 mRNAs in mouse oocytes (Fig. 7I). However, Patl2 knockdown induces the TUT7 protein decrease in mouse oocyte (Fig. 7J-K). Collectively, PATL2 is required for TUT7 protein level maintenance, and PATL2 probably collaborates with TUT7 to involve mRNA decay in human oocyte and early embryos.
PATL2 is required for global mRNA translation in oocytes
We observed that PATL2 overexpression resulted in higher protein levels of CDC23 and TUT7, while PATL2 knockdown led to a reduction in the protein levels of CDC23, APC1, MAD2L1, and TUT7 without affecting their mRNA levels. These findings suggest that, in addition to promoting protein stabilization through protein interactions, PATL2 may also maintain protein levels through regulation of mRNA translation. We examined the new protein synthesis ability by HPG (L-homopropargylglycine, an amino acid analog of methionine) incorporation. Consistent with the previous study [31], the HPG assay revealed that Patl2 knockdown resulted in a global decrease in mRNA translation in mouse GV oocytes (Figure S5A-B). In contrast, overexpression of human HA-PATL2 cRNAs in siPatl2 oocytes reversed PATL2 protein level and mRNA translation defect (Figure S5A-B). To further assess the impact of PATL2 on mRNA translation, we microinjected exogenous GFP cRNAs into siNC and siPatl2 mouse GV oocytes and determined the GFP intensity at different timepoints (0 h, 6 h, 12 h and 24 h). The GFP signal intensity was significantly reduced in Patl2-knockdown oocytes at different timepoints (Figure S5C-D). These results underscore the essential role of PATL2 in facilitating efficient mRNA translation (Fig. 8).
Discussion
In this study, we identified six mutations in PATL2 among five independent primary infertility cases, including one novel missense mutation (c.1201G > T), two novel frameshift mutations (c.1284delA, c.1613 + 2_1613 + 3insGT), one recurrent mutation (c.223 − 14_223-2delCCCTCCTGTTCCA) and two recently reported missense mutations (c.1204 C > T and c.1271T > C) [38]. These affected individuals had similar phenotypes but also showed a multiplicity. The typical clinical phenotypes of these patients with PATL2 mutation were the immature oocytes at GV or MI stage. Notably, only a minority of oocytes from families 2 and 5 reached MII stage, with fertilization observed solely in mature oocytes from a patient in family 5, albeit with subsequent embryonic arrest at early developmental stages. The patient from family 2 (II-1), identified as homozygous for the reported mutation (c.223 − 14_223-2delCCCTCCTGTTCCA, p.Arg75Valfs21), predominantly extruded mature oocytes, aligning with previously documented phenotypes [39]. Conversely, the patient from family 1 (II-1) carrying compound heterozygous mutations (c.1201G > T and c.1204 C > T) displayed the typical OMD phenotype with oocytes arrested at GV, MI, or presenting abnormalities. Another notable case from family 5 (II-1) with a homozygous frameshift mutation (c.1613 + 2_1613 + 3insGT, p. F539Cfs*19) exhibited similar GV-stage arrest and oocyte degeneration. Given the phenotypic conservation observed with the missense mutations in family 1, we specifically investigated mutations c.1201G > T and c.1204 C > T in PATL2 (encoding PATL2V401F/R402W proteins) to elucidate their potential impact on the protein interactome. Our findings indicate that different PATL2 mutations variably affect protein levels and binding affinity with cell cycle-related proteins, potentially explaining the phenotypic variability observed in OMD. This multiplicity induced by different mutations is consistent with the previous finding [39,40,41].
PATL2 mutations are primarily implicated in arresting oocyte development at the GV stage, occasionally extending to MI arrest. Despite extensive research, the molecular mechanisms by which PATL2 mutations induce these specific arrests remain poorly understood. Notably, three Patl2 mutant mouse lines of Patl2 —comprising knockout (KO) models and point mutations—were established by two independent research groups [31, 32]. However, the OMD phenotype of two KO mouse lines was mild in the in vivo ovulated oocytes but displayed decreased MII rate in vitro maturation. The two Patl2 KO mice line showed early embryonic arrest [31, 32], a considerably milder phenotype compared to that observed in PATL2-mutant females. Given the scarcity of human oocytes, elucidating the mechanistic underpinnings of PATL2 mutation-induced oocyte maturation defects (OMD) poses significant challenges. In our study, we employed single-oocyte and embryo mRNA sequencing on PATL2-mutant GV and MII oocytes. The results revealed a significant reduction in the mRNA expression of key cell cycle-related genes, including CCNB1, CCNE1, and CDC20, predominantly in PATL2-mutant GV oocytes.
The understanding of oocyte meiosis has primarily been derived from murine models. In murine models, various cyclins, such as cyclins A1, A2, B1, B2, B3, and cyclin O, are crucial for oocyte meiosis progression through their interaction with CDK1 [9]. Notably, Cyclin B1 (encoded by CCNB1) and Cyclin B2 are considered primary partners of CDK1 during oocyte maturation [42]. The Ccnb1-null oocytes display meiosis II arrest failure [43], whereas Ccnb2-null oocyte exhibit severe delay in meiotic resumption and progression [44]. A complete meiotic resumption defect is induced by the simultaneous deletion of Ccnb1 and Ccnb2 [43]. Conversely, overexpression of MOS, which promotes Cyclin B1 translation in GV oocytes, can ameliorate GV arrest induced by PDE inhibitors [10]. It has long been believed a key role of CCNB1 in human oocyte meiosis. A study comparing young and aged human MII oocyte displayed the mRNA decrease of CCNB1 [45]. Despite a significant decrease in CCNE1 mRNA, the specific role of this cyclin in mouse or human oocyte development remains unexplored. CDC20, another decreased mRNA in PATL2-mutant oocytes, plays a conserved role in regulating oocyte meiosis from mice to human [15]. Several studies showed that biallelic CDC20 mutations lead to mainly OMD phenotype [24, 46, 47]. Our study suggested that the mRNA decrease of CCNB1 and CDC20 may be partially responsible for the OMD induced by PATL2 mutation.
In our study, we identified the cell cycle related proteins as the PATL2-interacting proteins using proteomic analysis, such as CDC23, MAD2L1, ANAPC1 (also known as APC1), ANAPC2, ANAPC4, and ANAPC5 (Figure S6A). The interaction between PATL2 mutants (PATL2V401F/R402W, PATL2E428Dfs*9 and PATL2L424S) and endogenous CDC23, APC1 or MAD2L1 showed significant decrease of interactions in 293T cells. Despite that the ectopic expression of FLAG-CDC23 showed similar binding level with PATL2V401F/R402W in 293T cells, their interaction significantly decreased in oocytes (Fig. 4J-K). We found that wild-type PATL2 overexpression induces CDC23 protein increase, whereas the effect of PATL2 mutations significantly rendered the increase of CDC23 protein (Fig. 5C-F). Because PATL2 is required for global mRNA translation (Figure S5A-B), we suggest that the CDC23 protein increase or maintenance may be the dual effects of mRNA translation promotion and protein stabilization by PATL2. CDC23, also known as APC8, play key roles in manipulating both human and mouse oocyte meiosis progression [18]. Given that Patl2 knockdown led to decreased protein levels of multiple cell cycle-related proteins, we suggest that microinjection of CDC23 cRNAs alone would be insufficient to rescue the OMD phenotype induced by PATL2 depletion or mutation. CDC23 homozygous mutations induced a decrease in CDC23 protein level and the accumulation of securin and cyclin B1 in oocytes, and AZ3146, an inhibitor of spindle assembly checkpoint, was able to partially rescue the OMD phenotype [17]. Similarly, in Patl2-knockdown oocytes, AZ3146 treatment rescued the MII percentage, although the MII oocytes with large polar bodies increased significantly (Figure S6B-C). We propose that the OMD phenotype induced by PATL2 mutation is not only due to decreased CDC23 levels but also involves the combined effects of mRNA and protein reductions in various cell cycle-related genes, contributing to GV and MI arrest.
The RNA-seq data of PATL2-mutant oocytes suggested a critical role for PATL2 in promoting mRNA accumulation and mRNA decay during human oocyte maturation. The GV oocytes of control and three PATL2-mutant oocytes from two individuals displayed distinctly different transcriptome from PCA analysis results. After ERCC normalization, the total mRNA amounts were significantly decreased in Patl2-mutant GV oocytes, which is consistent with that using Patl2-null GV oocyte in mice [31]. The human PATL2 showed colocalization and interaction with CPEB1 (Figure S4C-E), indicating the conserved role of PATL2 as a mRNA translation regulator with CPEB1. Interestingly, the mRNA amounts of MII oocytes and day 3 embryos were comparable. This result is consistent with the RNA-seq results using Patl2-null mouse oocytes [31], in which comparable mRNA amounts are probably due to 80% mRNAs degradation from wild-type GV to MII oocytes and the mRNA decay defect with Patl2-mutated MII oocytes. Consistently, our RNA-seq results of MII oocytes that PATL2 mutations led to upregulation of mRNAs that should be degraded in MII stage oocytes (Fig. 6G) and day 3 embryos (Figure S3D). This revealed the key role of PATL2 on mRNA decay. Since previous studies demonstrated PATL2 mutation affected MOS mRNA translation [41], leading to large polar body in some patients. Our group previously demonstrated that MOS mutation caused mRNA decay defect in MII oocytes [25], large polar body extrusion and early embryonic arrest [33]. Notably, PATL2 binds with TUT7 and TUT4, whereas the PATL2V401F/R402W variant showed decreased binding intensity as shown in Fig. 4G and Table S4. TUT7 and TUT4 are two redundant uridylation enzymes to add mRNA 3’ uridylation [48]. Uridylation on the short poly (A) mRNAs mediated TUT7 and TUT4 is essential for maternal mRNA degradation during oocyte maturation [49] and mRNA clearance during early embryo development [50,51,52]. Our results also found that PATL2 maintains high protein level of TUT7 possibly through mRNA translation and protein stabilization. The protein interaction between PATL2 and TUT7 indicate that there is possibility of PATL2 involving the normal mRNA degradation processes directly during oocytes maturation. It requires further investigation about the detailed role of PATL2 on mRNA decay.
In summary, we identified three novel mutations in PATL2 gene in infertile patients exhibiting OMD, expanding the genotype spectrum of OMD. Our research provides a global view of the PATL2 protein interactome and revealed PATL2 mutations affected the protein interactome, especially alteration with cell cycle proteins. Furthermore, we validate that PATL2 directly binds with and stabilizes CDC23 in oocyte to prevent MI arrest. We also provide first direct evidence in human oocytes using RNA-seq that PATL2 variants influence mRNA accumulation in immature GV oocytes and impedes mRNA decay in human oocyte maturation and early embryonic development. These effects are likely mediated through the protein interactions between PATL2, CPEB1, and TUT7 (Fig. 8). This study highlights the critical role of PATL2 in regulating oocyte meiosis through maintaining mRNA homeostasis (including mRNA accumulation and translation) and protein stabilization of cell cycle related proteins. Our finding in this study will advance our understanding of OMD induced by PATL2 mutations.
Conclusions
This study expands the spectrum of PATL2 variants and provides pathogenic evidence for genetic counseling for female infertility. We demonstrate that PATL2 is essential for mRNA accumulation and mRNA decay in human oocytes, potentially through collaborating with CPEB1 and TUT7, respectively. Mutations in PATL2 lead to oocyte meiosis defects by directly binding to and stabilizing CDC23, and indirectly affecting the accumulation and translation of mRNAs related to cell cycle regulation, including CCNB1, CDC23, APC1 and MAD2L1. This study provides new insights into the molecular mechanisms of OMD caused by PATL2 deficiency.
Proposed model showing PATL2 mutations affect human oocyte maternal mRNA homeostasis and the protein interaction of cell cycle related proteins to cause oocyte meiosis defect and early embryonic arrest. PATL2 interacts with CPEB1 and TUT7 in human oocytes to maintain mRNA homeostasis, including mRNA accumulation, mRNA translation and degradation. PATL2 mutations affected mRNA storage in human germinal vesicle (GV) oocytes and mRNA decay during maturation and in early embryos. PATL2 mutations induce a reduction in CCNB1 and CCNE1 mRNA levels in GV oocytes, which may be linked to GV arrest. PATL2 mutation alters the protein translation and interactome of PATL2, predominantly affecting cell cycle-related proteins, such as CDC23. PATL2’s interaction with and stabilization of CDC23 and TUT7 in oocytes elucidate the mechanisms behind the mutation-induced MI arrest and mRNA decay defect, respectively
Data availability
There are six supplemental figures (Figure S1-S6) and five supplemental table (Table. S1-S5) in the present study. A summary of MS/MS and RNA-seq data generated in this study is shown in Table S4 and Table S5, respectively. The raw RNA-seq data have been deposited in the Genome Sequence Archive in National Genomics Data Center, China National Center for Bioinformation / Beijing Institute of Genomics, Chinese Academy of Sciences (GSA-Human: HRA008646).
Abbreviations
- OMD:
-
Oocyte maturation defect
- ART:
-
Assisted reproductive technology
- GV:
-
Germinal vesicle
- MI:
-
Metaphase I
- MII:
-
Metaphase II
- MPF:
-
Maturation promoting factor
- APC/C:
-
Anaphase-promoting complex/cyclosome
- ZGA:
-
Zygotic genome activation
- TPM:
-
Transcripts Per Kilobase per Million mapped reads
References
Ebner T, Moser M, Sommergruber M, Tews G. Selection based on morphological assessment of oocytes and embryos at different stages of preimplantation development: a review. Hum Reprod Update. 2003;9(3):251–62.
Jiang VS, Bormann CL. Artificial intelligence in the in vitro fertilization laboratory: a review of advancements over the last decade. Fertil Steril. 2023;120(1):17–23.
Shan LY, Tian Y, Liu WX, Fan HT, Li FG, Liu WJ, et al. LSM14B controls oocyte mRNA storage and stability to ensure female fertility. Cell Mol Life Sci. 2023;80(9):247.
Wan Y, Yang S, Li T, Cai Y, Wu X, Zhang M, et al. LSM14B is essential for oocyte meiotic maturation by regulating maternal mRNA storage and clearance. Nucleic Acids Res. 2023;51(21):11652–67.
Sha QQ, Zheng W, Wu YW, Li S, Guo L, Zhang S, et al. Dynamics and clinical relevance of maternal mRNA clearance during the oocyte-to-embryo transition in humans. Nat Commun. 2020;11(1):4917.
Cheng S, Altmeppen G, So C, Welp LM, Penir S, Ruhwedel T, et al. Mammalian oocytes store mRNAs in a mitochondria-associated membraneless compartment. Science. 2022;378(6617):eabq4835.
Zhang J, Zhang YL, Zhao LW, Pi SB, Zhang SY, Tong C, et al. The CRL4-DCAF13 ubiquitin E3 ligase supports oocyte meiotic resumption by targeting PTEN degradation. Cell Mol Life Sci. 2020;77(11):2181–97.
Jones KT. Turning it on and off: M-phase promoting factor during meiotic maturation and fertilization. Mol Hum Reprod. 2004;10(1):1–5.
Li J, Qian WP, Sun QY. Cyclins regulating oocyte meiotic cell cycle progressiondagger. Biol Reprod. 2019;101(5):878–81.
Cao LR, Jiang JC, Fan HY. Positive feedback stimulation of Ccnb1 and mos mRNA translation by MAPK Cascade during Mouse Oocyte Maturation. Front Cell Dev Biol. 2020;8:609430.
Zeng X, King RW. An APC/C inhibitor stabilizes cyclin B1 by prematurely terminating ubiquitination. Nat Chem Biol. 2012;8(4):383–92.
McGuinness BE, Anger M, Kouznetsova A, Gil-Bernabe AM, Helmhart W, Kudo NR, et al. Regulation of APC/C activity in oocytes by a Bub1-dependent spindle assembly checkpoint. Curr Biol. 2009;19(5):369–80.
Barford D. Structural interconversions of the anaphase-promoting complex/cyclosome (APC/C) regulate cell cycle transitions. Curr Opin Struct Biol. 2020;61:86–97.
Chang L, Zhang Z, Yang J, McLaughlin SH, Barford D. Atomic structure of the APC/C and its mechanism of protein ubiquitination. Nature. 2015;522(7557):450–4.
Jin F, Hamada M, Malureanu L, Jeganathan KB, Zhou W, Morbeck DE, et al. Cdc20 is critical for meiosis I and fertility of female mice. PLoS Genet. 2010;6(9):e1001147.
Marangos P, Verschuren EW, Chen R, Jackson PK, Carroll J. Prophase I arrest and progression to metaphase I in mouse oocytes are controlled by Emi1-dependent regulation of APC(Cdh1). J Cell Biol. 2007;176(1):65–75.
Fan H, Zhou Z, Zheng W, Guan Y, Meng Q, Wang W, et al. Homozygous variants in CDC23 cause female infertility characterized by oocyte maturation defects. Hum Genet. 2023;142(11):1621–31.
Zhou Q, Li J, Yue W, Li A, Meng TG, Lei WL, et al. Cell division cycle 23 is required for mouse oocyte meiotic maturation. FASEB J. 2020;34(7):8990–9002.
Solovova OA, Chernykh VB. Genetics of Oocyte Maturation defects and early embryo development arrest. Genes (Basel). 2022;13(11).
Feng R, Sang Q, Kuang Y, Sun X, Yan Z, Zhang S, et al. Mutations in TUBB8 and human oocyte meiotic arrest. N Engl J Med. 2016;374(3):223–32.
Zhang Z, Li B, Fu J, Li R, Diao F, Li C, et al. Bi-allelic missense pathogenic variants in TRIP13 cause female infertility characterized by oocyte maturation arrest. Am J Hum Genet. 2020;107(1):15–23.
Chen B, Zhang Z, Sun X, Kuang Y, Mao X, Wang X, et al. Biallelic mutations in PATL2 cause female infertility characterized by oocyte maturation arrest. Am J Hum Genet. 2017;101(4):609–15.
Yang P, Chen T, Wu K, Hou Z, Zou Y, Li M, et al. A homozygous variant in TBPL2 was identified in women with oocyte maturation defects and infertility. Hum Reprod. 2021;36(7):2011–9.
Zhao L, Xue S, Yao Z, Shi J, Chen B, Wu L, et al. Biallelic mutations in CDC20 cause female infertility characterized by abnormalities in oocyte maturation and early embryonic development. Protein Cell. 2020;11(12):921–7.
Zhang YL, Zheng W, Ren P, Jin J, Hu Z, Liu Q, et al. Biallelic variants in MOS cause large polar body in oocyte and human female infertility. Hum Reprod. 2022;37(8):1932–44.
Wang W, Guo J, Shi J, Li Q, Chen B, Pan Z, et al. Bi-allelic pathogenic variants in PABPC1L cause oocyte maturation arrest and female infertility. EMBO Mol Med. 2023;15(6):e17177.
Maddirevula S, Coskun S, Alhassan S, Elnour A, Alsaif HS, Ibrahim N, et al. Female infertility caused by mutations in the oocyte-specific translational repressor PATL2. Am J Hum Genet. 2017;101(4):603–8.
Huang L, Tong X, Wang F, Luo L, Jin R, Fu Y, et al. Novel mutations in PATL2 cause female infertility with oocyte germinal vesicle arrest. Hum Reprod. 2018;33(6):1183–90.
Marnef A, Maldonado M, Bugaut A, Balasubramanian S, Kress M, Weil D, et al. Distinct functions of maternal and somatic Pat1 protein paralogs. RNA. 2010;16(11):2094–107.
Nakamura Y, Tanaka KJ, Miyauchi M, Huang L, Tsujimoto M, Matsumoto K. Translational repression by the oocyte-specific protein P100 in Xenopus. Dev Biol. 2010;344(1):272–83.
Zhang Z, Liu R, Zhou H, Li Q, Qu R, Wang W et al. PATL2 regulates mRNA homeostasis in oocytes by interacting with EIF4E and CPEB1. Development. 2023;150(12).
Christou-Kent M, Kherraf ZE, Amiri-Yekta A, Le Blevec E, Karaouzene T, Conne B et al. PATL2 is a key actor of oocyte maturation whose invalidation causes infertility in women and mice. EMBO Mol Med. 2018;10(5).
Zhang YL, Zheng W, Ren P, Hu H, Tong X, Zhang SP, et al. Biallelic mutations in MOS cause female infertility characterized by human early embryonic arrest and fragmentation. EMBO Mol Med. 2021;13(12):e14887.
Zhang YL, Zhao LW, Zhang J, Le R, Ji SY, Chen C, et al. DCAF13 promotes pluripotency by negatively regulating SUV39H1 stability during early embryonic development. EMBO J. 2018;37:18.
Zhang S, Larsen B, Colwill K, Wong CJ, Youn JY, Gingras AC. Mapping protein-protein interactions using Data-Dependent Acquisition without Dynamic Exclusion. Anal Chem. 2022;94(30):10579–83.
Wu C, Lei J, Meng F, Wang X, Wong CJ, Peng J, et al. Trace Sample Proteome quantification by Data-Dependent Acquisition without Dynamic Exclusion. Anal Chem. 2023;95(49):17981–7.
Zhang J, Zhang YL, Zhao LW, Guo JX, Yu JL, Ji SY, et al. Mammalian nucleolar protein DCAF13 is essential for ovarian follicle maintenance and oocyte growth by mediating rRNA processing. Cell Death Differ. 2019;26(7):1251–66.
Ye Z, Li D, Niu X, Yang A, Pan Z, Yu R, et al. Identification novel mutations and phenotypic spectrum expanding in PATL2 in infertile women with IVF/ICSI failure. J Assist Reprod Genet. 2024;41(5):1233–43.
Wu L, Chen H, Li D, Song D, Chen B, Yan Z, et al. Novel mutations in PATL2: expanding the mutational spectrum and corresponding phenotypic variability associated with female infertility. J Hum Genet. 2019;64(5):379–85.
Hu HY, Zhang GH, Deng WF, Wei TY, Feng ZK, Li CX et al. Novel PATL2 variants cause female infertility with oocyte maturation defect. J Assist Reprod Genet. 2024;41(8):1965-1976.
Cao Q, Zhao C, Wang C, Cai L, Xia M, Zhang X, et al. The recurrent mutation in PATL2 inhibits its degradation thus causing female infertility characterized by oocyte maturation defect through regulation of the Mos-MAPK pathway. Front Cell Dev Biol. 2021;9:628649.
Han SJ, Martins JPS, Yang Y, Kang MK, Daldello EM, Conti M. The translation of cyclin B1 and B2 is differentially regulated during mouse oocyte reentry into the meiotic cell cycle. Sci Rep. 2017;7(1):14077.
Li J, Tang JX, Cheng JM, Hu B, Wang YQ, Aalia B, et al. Cyclin B2 can compensate for cyclin B1 in oocyte meiosis I. J Cell Biol. 2018;217(11):3901–11.
Daldello EM, Luong XG, Yang CR, Kuhn J, Conti M. Cyclin B2 is required for progression through meiosis in mouse oocytes. Development. 2019;146(8).
Yuan L, Yin P, Yan H, Zhong X, Ren C, Li K, et al. Single-cell transcriptome analysis of human oocyte ageing. J Cell Mol Med. 2021;25(13):6289–303.
Xu Y, Zhu X, Wang M, Cai L, Ge Q, Fu Y, et al. The homozygous p.Tyr228Cys variant in CDC20 causes oocyte maturation arrest: an additional evidence supporting the causality between CDC20 mutation and female infertility. J Assist Reprod Genet. 2021;38(8):2219–22.
Zhao L, Guan Y, Meng Q, Wang W, Wu L, Chen B, et al. Identification of novel mutations in CDC20: expanding the Mutational Spectrum for female infertility. Front Cell Dev Biol. 2021;9:647130.
Thornton JE, Du P, Jing L, Sjekloca L, Lin S, Grossi E, et al. Selective microRNA uridylation by Zcchc6 (TUT7) and Zcchc11 (TUT4). Nucleic Acids Res. 2014;42(18):11777–91.
Morgan M, Much C, DiGiacomo M, Azzi C, Ivanova I, Vitsios DM, et al. mRNA 3’ uridylation and poly(A) tail length sculpt the mammalian maternal transcriptome. Nature. 2017;548(7667):347–51.
Zhao LW, Zhu YZ, Wu YW, Pi SB, Shen L, Fan HY. Nuclear poly(A) binding protein 1 (PABPN1) mediates zygotic genome activation-dependent maternal mRNA clearance during mouse early embryonic development. Nucleic Acids Res. 2022;50(1):458–72.
Liu Y, Zhao H, Shao F, Zhang Y, Nie H, Zhang J, et al. Remodeling of maternal mRNA through poly(A) tail orchestrates human oocyte-to-embryo transition. Nat Struct Mol Biol. 2023;30(2):200–15.
Sha QQ, Zhu YZ, Li S, Jiang Y, Chen L, Sun XH, et al. Characterization of zygotic genome activation-dependent maternal mRNA clearance in mouse. Nucleic Acids Res. 2020;48(2):879–94.
Acknowledgements
We thank all the staff at the IVF center in Sir Run Run Shaw Hospital.
Funding
This work was supported by the National Key Research and Development Program of China (2022YFC2702300), the National Natural Science Foundation of China (82071640, U23A20403, 82201826), Zhejiang Province Medical Science and Technology Plan Project (2022RC039), Natural Science Foundation of Zhejiang Province (LD22C060001, LQ22C120001) and the Fundamental Research Funds for the Central Universities (226-2024-00040).
Author information
Authors and Affiliations
Contributions
S. Z., X. T., and Y.-L. Z. conceived this study and carried out the molecular genetic studies. Y.-L. Z. participated in the most experiments, data analysis and drafted the manuscript. Z.H. carried out the oocyte microinjection, oocyte immunofluorescence and CHX chasing assay. H.J. analyzed the MS/MS and RNA-seq data. S-Y.Z. and J.J. recruited these OMD patients for WES analysis. Y. Z., P.R., and S.L. participated in oocyte microinjection experiments. Y.-Y. Z. performed the library construction of the single oocyte/embryo RNA-seq. Y.-L.Z. and M. L. performed the co-IP experiments. W.Z. and S. Z. performed the MS/MS. X. T. and Y. R. participated in statistical analysis and helped to draft the manuscript. All authors read and approved the final manuscript.
Corresponding authors
Ethics declarations
Ethics approval and consent to participate
The animal study protocol was approved by the Animal Care and Use Committee of Zhejiang University (ZJU20220464). Studies of human subjects were approved by the Ethics Committee of Sir Run Run Shaw Hospital (NO. 20220461). Informed consent was obtained from each participant as adhering to tenets of the Declarations of Helsinki.
Consent for publication
Not applicable.
Competing interests
The authors declare they have no conflict of interest.
Additional information
Publisher’s note
Springer Nature remains neutral with regard to jurisdictional claims in published maps and institutional affiliations.
Electronic supplementary material
Below is the link to the electronic supplementary material.
Rights and permissions
Open Access This article is licensed under a Creative Commons Attribution 4.0 International License, which permits use, sharing, adaptation, distribution and reproduction in any medium or format, as long as you give appropriate credit to the original author(s) and the source, provide a link to the Creative Commons licence, and indicate if changes were made. The images or other third party material in this article are included in the article’s Creative Commons licence, unless indicated otherwise in a credit line to the material. If material is not included in the article’s Creative Commons licence and your intended use is not permitted by statutory regulation or exceeds the permitted use, you will need to obtain permission directly from the copyright holder. To view a copy of this licence, visit http://creativecommons.org/licenses/by/4.0/. The Creative Commons Public Domain Dedication waiver (http://creativecommons.org/publicdomain/zero/1.0/) applies to the data made available in this article, unless otherwise stated in a credit line to the data.
About this article
Cite this article
Zhang, YL., Hu, Z., Jiang, H. et al. PATL2 mutations affect human oocyte maternal mRNA homeostasis and protein interactions in cell cycle regulation. Cell Biosci 14, 157 (2024). https://doi.org/10.1186/s13578-024-01341-2
Received:
Accepted:
Published:
DOI: https://doi.org/10.1186/s13578-024-01341-2







