Fig. 5
From: The mechanism of Annexin A1 to modulate TRPV1 and nociception in dorsal root ganglion neurons

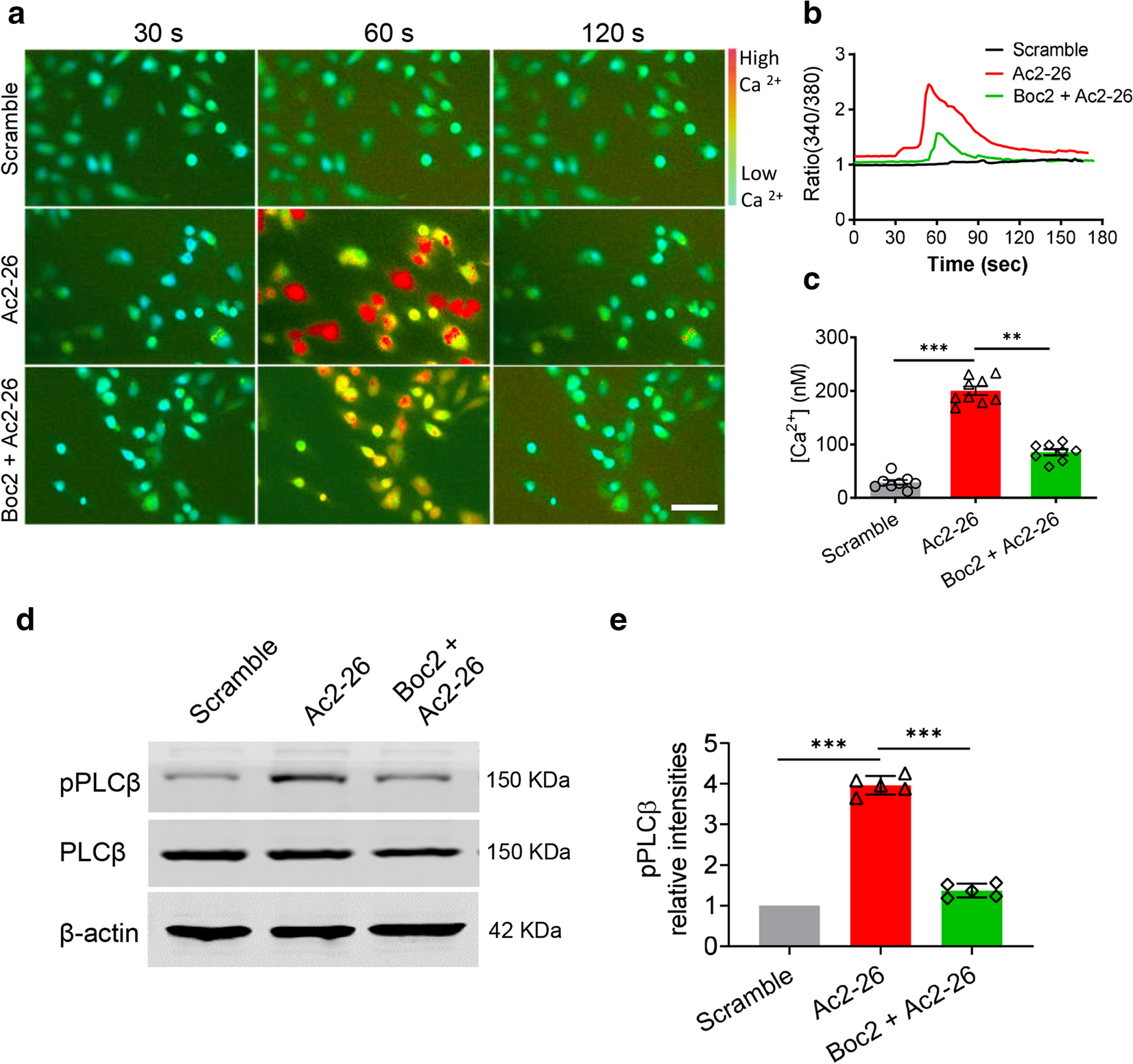
ANXA1 mimics Ac2-26 increases intracellular Ca2+, and activates PLCβ via FPR2. a Representative images of the calcium-dependent fluorescence 30, 60 and 120 s after application with scramble (3.3 μM), Ac2-26 (3.3 μM) and Boc2 (10 μM) + Ac2-26 (3.3 μM) in cultured AnxA1−/− DRG neurons. Green color indicates basal intracellular Ca2+ concentration (i.e. before depolarization) in Fura-2 dye loaded DRG neurons. Warmer colors (yellow, orange and red) indicate that the cytoplasmic Ca2+ concentration is relatively higher. Scale bar, 100 μm. b Representative traces showing the time course of changes in ratio (340/380) of calcium-dependent fluorescence during application of scramble (3.3 μM), Ac2-26 (3.3 μM) and Boc2 (10 μM) + Ac2-26 (3.3 μM). c, Quantification of the intracellular Ca2+ concentration ([Ca2+]) responding to scramble (3.3 μM), Ac2-26 (3.3 μM) and Boc2 (10 μM) + Ac2-26 (3.3 μM) (Ac2-26 versus scramble group, *** P < 0.001; Ac2-26 versus Boc2 + Ac2-26 group, **P < 0.01, one-way ANOVA, post hoc Student’s t test. n = 8 in scramble group, n = 9 in Ac2-26 group and n = 8 in Boc2 + Ac2-26 group). d Representative protein band images of the pPLCβ and PLCβ after application with scramble (3.3 μM), Ac2-26 (3.3 μM) and Boc2 (10 μM) + Ac2-26 (3.3 μM) in cultured AnxA1−/− DRG neurons. β-actin was used as the internal reference protein. e Quantification of the relative protein intensities of pPLCβ among scramble, Ac2-26 and Boc2 + Ac2-26 groups. The data of relative intensities in scramble group were normalized to 1 (Ac2-26 versus scramble group, ***P < 0.001; Ac2-26 versus Boc2 + Ac2-26 group, ***P < 0.001, one-way ANOVA, post hoc Tukey’s multiple comparisons test, n = 5 in each group). All data are represented as means ± SD