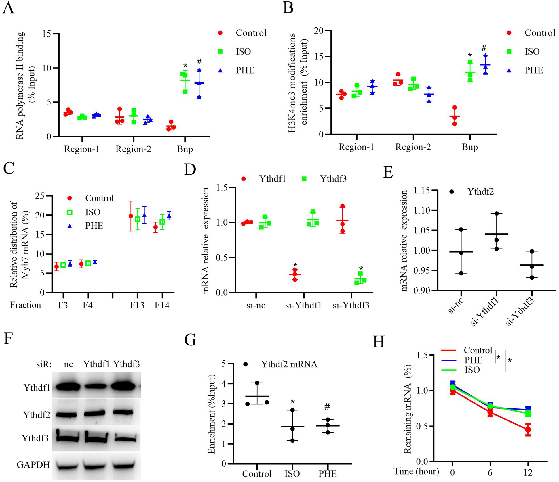
Fig. 7
From: YTHDF2 alleviates cardiac hypertrophy via regulating Myh7 mRNA decoy

ISO or PHE stimulation promotes YTHDF2 protein expression through enhancing Ythdf2 mRNA stability in cardiomyocytes. A CHIP analysis of the interaction between RNA polymerase II and YTHDF2 gene promoter region 1/2 or BNP gene promoter in cardiomyocytes stimulated with ISO, PHE or DMSO (as control). B CHIP analysis of H3K4me3 modification on the YTHDF2 gene promoter region 1/2 or BNP gene promoter in cardiomyocytes stimulated with ISO, PHE or DMSO (as control). C RT-PCR analysis of the amount of YTHDF2 mRNA in various polysome fractions in cardiomyocytes stimulated with ISO, PHE or DMSO (as control). D RT-PCR analysis of YTHDF1/3 mRNA expressions in cardiomyocytes transfected with si-nc, si-YTHDF1, or si-YTHDF3. E RT-PCR analysis of YTHDF2 mRNA expressions in cardiomyocytes transfected with si-nc, si-YTHDF1, or si-YTHDF3. F Western blotting analysis of YTHDF1/2/3 protein expressions in cardiomyocytes transfected with si-nc, si-YTHDF1, or si-YTHDF3. G RIP analysis of the interaction between YTHDF2 protein and YTHDF2 mRNA in cardiomyocytes stimulated with ISO, PHE or DMSO (as control). H RT-PCR analysis of YTHDF2 mRNA expression in the primary cardiomyocytes treated with ActD treatment (10 μg/ml) for the indicated times. *P < 0.05